Єврокод 1. Навантаження та впливи
У LIRA-FEM* реалізовано вимоги будівельних нормативних документів багатьох країн, у тому числі комплекту гармонізованих європейських стандартів Eurocodes (Єврокоди), а також національних додатків до Eurocodes для Республіки Казахстан, Республіки Білорусь та України.
Єврокод 1. Навантаження та впливи
У LIRA-FEM реалізовано можливість автоматичного завдання снігових та вітрових навантажень по Єврокод:
- СП РК EN 1991-1-3:2004/2011 Вплив на будівельні конструкції. Частина 1-3. Загальні впливи. Снігові навантаження
- EN 1991-1-4:2005 Вплив на будівельні конструкції. Частина 1-4. Загальні впливи. Вітрові навантаження
- СП РК EN 1991-1-4:2005/2011 Вплив на будівельні конструкції. Частина 1-4. Загальні впливи. Вітрові навантаження
Для того, щоб виконати розрахунок тієї чи іншої конструкції, необхідно прикласти навантаження на розрахункову схему. Дані навантаження прикладаються у вигляді зосереджених та розподілених сил на скінченні елементи розрахункової схеми. Значення навантажень, що прикладаються, визначає інженер на основі технічного завдання або спеціалізованої нормативної документації. У деяких випадках значення даних навантажень не вказані у прямому вигляді в нормативній документації, а є похідними значеннями, які залежать від безлічі параметрів (кліматичного району, співвідношення габаритів споруди, висоти прикладання навантаження, вантажної площі та багатьох інших) – для спрощення обчислення та задання подібних навантажень по Єврокоду 1 в LIRA-FEM реалізовано кілька зручних функцій.
1. Вітрове навантаження за EN 1991-1-4:2005, НВ 2.2.1 до СП РК EN 1991-1-4:2005/2011, НВ СП РК EN 1991-1-4:2005/2011 (НТП РК 01-01- 3.1(4.1)-2017)
У середовищі LIRA-CAD (САПФІР) автоматизовано збирання вітрового навантаження відповідно до нормативних документів. Величина навантаження визначається згідно з вітровим районом, типом місцевості та заданим коефіцієнтам, виконується врахування нерівномірного розподілу навантаження по висоті споруди.
2. Напір/відсмоктування у просторі – навантаження ділиться на зони активного/пасивного тиску, прикладається до торцевих стін, бокових стін будівлі по зонах A, B, C та на покриття. У властивостях вітрового навантаження можна управляти профілем, налаштовувати кількість діапазонів по висоті будівлі, на ділянках яких застосовується постійний тиск.
2. Сніговий мішок по НП 2.2.1 до СП РК EN 1991-1-4:2005/2017, НП до СП РК EN 1991-1-3:2005/2017
Величина снігового мішка вздовж парапету на плоских дахах будівлі визначається аналогічно вітровому навантаженню. Необхідно вибрати норми проектування, задати сніговий район, висоту парапету та коефіцієнти розподілу навантаження. Далі необхідно в моделі задати контур снігового мішка. Простір між сніговими мішками заповнюється сніговим навантаженням.
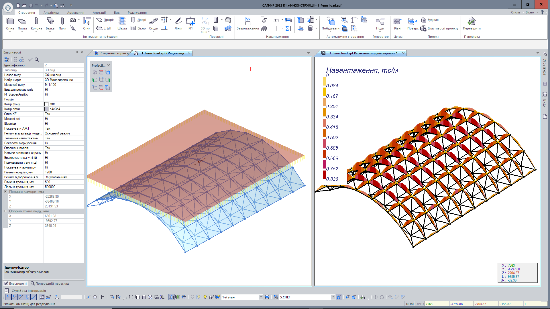
3. Збір навантажень на стержневі елементи
Збір навантажень на стержні передбачає можливість зібрати навантаження, розподілене по площі, з поверхні або плити і перерозподілити його на стержневу решітку довільної конфігурації. Збір навантажень виконується на основі МКЕ розрахунку з урахуванням заданих жорсткостей. Внаслідок збору навантажень формуються нерівномірно-розподілені лінійні навантаження на стержневі елементи.
Перелік реалізованих пунктів Єврокодів у LIRA-FEM (система LIRA-CAD)
Оцініть можливості
Якщо у вас все ще є сумніви, завантажте демонстраційну версію та спробуйте або зв'яжіться з нашою службою підтримки для отримання більш детальної інформації.




